《淘宝网关于诱导第三方实施细则》变更

《淘宝网关于诱导第三方实施细则》变更

作者:电商运营网 |  时间:08-28 | 
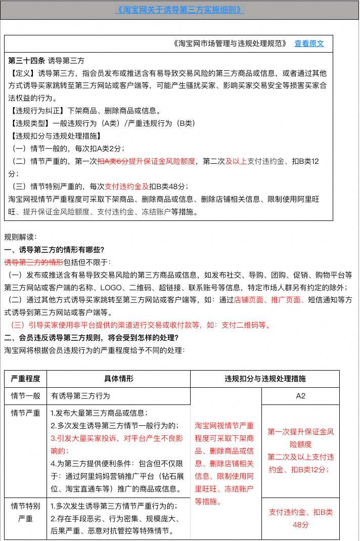
为保障交易安全、防范欺诈风险、维护消费者权益,淘宝网现对《淘宝网关于诱导第三方实施细则》进行修订。此次修订旨在进一步明确平台规则,规范卖家经营行为,确保交易过程的透明与公正,为买家提供更安全、可靠的购物体验,从而实现平台、买家和卖家三方的共赢发展。

 

本次规则调整于2025年6月2日进行公示通知,将于2025年6月9日正式生效。点此查看详情

 

主要变更点:

对原规则中关于“诱导第三方”的定义、违规情形及处理措施进行细化与升级,进一步明确违规边界,强化违规惩戒力度。

 

标签:

相关推荐
更多

发表回复

您的邮箱地址不会被公开。 必填项已用 * 标注